Search found 34 matches

by The Rigger
Wed Dec 07, 2016 10:33 pm
Forum: Filament
Topic: MeltInk PLA/PHA Blend?
Replies: 3
Views: 12202

MeltInk PLA/PHA Blend?

I've had the devil's own time getting this stuff to adhere for a good First Layer... Don't let the PLA fool you; it *needs* glue stick or hairspray on clean glass, or it'll wipe off all over the place; don't let the PLA label fool you... I'm using these fierce colors along with SMC's house brand ...
by The Rigger
Thu Sep 01, 2016 2:14 pm
Forum: RostockMAX v3
Topic: Rostock MAX v3...
Replies: 108
Views: 100739

Re: Rostock MAX v3...

I'll live without the RTP version... When does the kit version (and the corresponding lower price) begin shipping?
by The Rigger
Sat Apr 02, 2016 12:42 am
Forum: MatterControl
Topic: Rendering Artifacts?
Replies: 8
Views: 8144

Re: Rendering Artifacts?

nebbian wrote:123D Design works on a mac, I use it all the time. Seems to do the job.
I will check it out. Thanx!
by The Rigger
Sat Apr 02, 2016 12:41 am
Forum: MatterControl
Topic: Rendering Artifacts?
Replies: 8
Views: 8144

Re: Rendering Artifacts?

Plus: if you're going to play in the world of manufacturing on a Mac, don't do what I did..... Get yourself a copy of Windows (licensed, if you must) and install it on a VirtualBox VM on your machine. AAMOF, I have a licenced Win7Pro install runnning natively in a Bootcamp volume on BookZilla ...
by The Rigger
Sat Apr 02, 2016 12:28 am
Forum: Mods and Upgrades
Topic: GeckoTek Build Plate
Replies: 7
Views: 8841

Re: GeckoTek Build Plate

As I posted about elsewhere, I bought a GeckoTek plate without the magnetic backing plate, naively thinking I could just follow the directions and bulldog-clip it to the Onyx plate... What a miserabe failure. Nothing ever stuck to the damn thing. I believe I wasted fifty bucks on the snake-oil plate.
by The Rigger
Sat Apr 02, 2016 12:19 am
Forum: Troubleshooting
Topic: PLA Printing Like Lace?
Replies: 11
Views: 9354

Re: PLA Printing Like Lace?

Please let us know the results of what you changed. I've reduced the retraction from 3mm to 2mm, and slowed it down to 10mm/s in MatterControl. Next time I get home and have a chance to print some PLA (which will most likely be in late April/early May, to be honest), I'll let y'all know how it goes ...
by The Rigger
Mon Mar 28, 2016 11:39 am
Forum: Mods and Upgrades
Topic: Effector Platform - Fan Duct Combo
Replies: 35
Views: 34462

Re: Effector Platform - Fan Duct Combo

I just printed the Effector bLITzJoN created and am in the process of using it to mount my E3D-v6 onto my Max using the 713maker.com mount. That's precisely what I did. My question is does the E3D sit okay on the Effector or is it too low to where the fan ducts will compromise the performance of ...
by The Rigger
Mon Mar 28, 2016 11:29 am
Forum: Troubleshooting
Topic: PLA Printing Like Lace?
Replies: 11
Views: 9354

Re: PLA Printing Like Lace?

Some quick questions: Did you add thermal paste between the heatbreak and the heatsink? That is suggested to help. Yes. Have you had any jams/oops's before this with the E3D? Did you clean out the nozzle between filaments/jams? If not, that may be the issue, and the easy fix is a torch. No; the E3D ...
by The Rigger
Mon Mar 28, 2016 11:18 am
Forum: MatterControl
Topic: Rendering Artifacts?
Replies: 8
Views: 8144

Re: Rendering Artifacts?

Captain Starfish wrote:I'd say install a copy of the free netfabb tool...
Nope... No Mac version.
by The Rigger
Mon Mar 28, 2016 11:15 am
Forum: MatterControl
Topic: Rendering Artifacts?
Replies: 8
Views: 8144

Re: Rendering Artifacts?

geneb wrote:If you need a nice, free tool, try DesignSpark Mechanical.
Nope... No Mac version.
by The Rigger
Mon Mar 28, 2016 1:02 am
Forum: MatterControl
Topic: Rendering Artifacts?
Replies: 8
Views: 8144

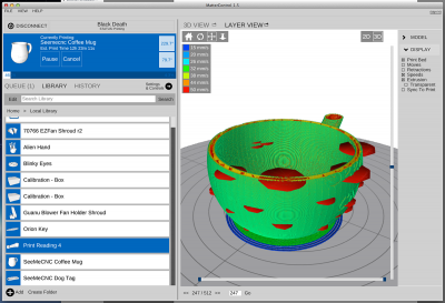
Rendering Artifacts?

Check this out...
MatterControl Artifacts.png
See the red circles in various layers? What the heck is going on there? I opened the STL files in Sketchup and the polygons all look fine...

IMWTK...
by The Rigger
Mon Mar 28, 2016 12:59 am
Forum: MatterControl
Topic: Mattercontrol troubleshooting web page?
Replies: 9
Views: 9015

Re: Mattercontrol troubleshooting web page?

Have you found the Kindle textbook "3D Printing With MatterControl" by Joan Horvath & Rich Cameron yet? It's solved quite a few interface problems for me...

Available wherever fine Kindle books ae sold. (vbg!)
by The Rigger
Sat Mar 26, 2016 10:24 am
Forum: Troubleshooting
Topic: PLA Printing Like Lace?
Replies: 11
Views: 9354

Re: PLA Printing Like Lace?

oh yes that looks like blockage. with new materials there are always steps to fine tune for your own machine... its best to slow things down and tweak from known working settings. set retracts to zero and work up from there, slow down the nozzle speeds and take your time for best results. I ...
by The Rigger
Sat Mar 26, 2016 10:23 am
Forum: Troubleshooting
Topic: PLA Printing Like Lace?
Replies: 11
Views: 9354

Re: PLA Printing Like Lace?

The v6 has a reputation for not liking PLA but it usually comes down to assembly mistakes, inappropriate settings, or both (or a bad counterfeit). They say 2mm or less retraction and they mean it. Retraction should also be slow. Some get away with 20 mm/s. I use 10. Are your thermistor settings ...
by The Rigger
Thu Mar 24, 2016 12:28 am
Forum: Troubleshooting
Topic: PLA Printing Like Lace?
Replies: 11
Views: 9354

PLA Printing Like Lace?

Test-printing PLA with the new E3Dv6 hot end... It's not working too well. Shooting SMC's PLA off a 1K spool through the stock EZ-Struder. 0.4mm nozzle in the new v6. Temps set at 220°for the nozzle, 70° for the bed. Shooting on glue& glass. Great first-pass adhesion, skirts & rafts look excellent, ...
by The Rigger
Sat Mar 12, 2016 1:24 am
Forum: Mods and Upgrades
Topic: Best electrical connectors to use for easy hot end removal?
Replies: 9
Views: 9220

Re: Best electrical connectors to use for easy hot end remov

geneb wrote:I use 4 pin latching connectors for my hot end quick-change rigs as shown here:
http://seemecnc.dozuki.com/Guide/Max+Ha ... connect/32
Me too... Really, you can use any modular connector sold for use in R/C models for connecting their servos to the radio-control brains.
by The Rigger
Thu Mar 10, 2016 12:16 pm
Forum: Mods and Upgrades
Topic: Upgrading the HotEnd: Prometheus vs. E3D vs. ???
Replies: 48
Views: 47881

Re: Upgrading the HotEnd: Prometheus vs. E3D vs. ???

If you didn't get yours preassembled, make sure to read the assembly instructions. I got the kit, because A.) I love to fidget with things, and B.) I'm a cheap bastard... I already have the assembly wiki downloaded onto my iPad for offline access, and have read it from end to end at least ten times ...
by The Rigger
Mon Mar 07, 2016 8:39 pm
Forum: Mods and Upgrades
Topic: Upgrading the HotEnd: Prometheus vs. E3D vs. ???
Replies: 48
Views: 47881

Re: Upgrading the HotEnd: Prometheus vs. E3D vs. ???

Holy1 wrote:[Sorry Rigger for clouding your post.
No biggie... It's an election year. :lol:

FWIW, I went ahead and ordered a 12v E3Dv6 kit with the Bowden adaptor. We'll see how this goes...
by The Rigger
Wed Mar 02, 2016 6:30 pm
Forum: Troubleshooting
Topic: Glass Fail!!
Replies: 13
Views: 11778

Re: Glass Fail!!

Yep I have had this problem. I no longer use *any* force when removing prints from the bed. I put them in the freezer for a few minutes and let them pop off on their own. I've tried both the freezer trick and soaking the plate in hot water with a little dishsoap added. So far the freezer trick has ...
by The Rigger
Wed Mar 02, 2016 6:11 pm
Forum: Troubleshooting
Topic: Glass Fail!!
Replies: 13
Views: 11778

Re: Glass Fail!!

Could you reveal the source for the tempered glass or is it a local Company that doesn't do internet sales. I found I could order 310mm x 4mm tempered glass discs from my local glass-&-screen shop, but they didn't stock it; it had to come from their factory, as they have to cut the disc and *then ...
by The Rigger
Tue Mar 01, 2016 11:16 pm
Forum: Troubleshooting
Topic: Glass Fail!!
Replies: 13
Views: 11778

Glass Fail!!

This is weird... Printing a large-ish flat piece out of ABS today; glue stick for adhesion, bed runs at 80°C, no problems at all up until now. Finishd the print, let the piece cool down to room temperature, waiting for the piece to break away from the glass plate... *Pop!* It split away, all right. ...
by The Rigger
Fri Feb 26, 2016 1:10 pm
Forum: Mods and Upgrades
Topic: Upgrading the HotEnd: Prometheus vs. E3D vs. ???
Replies: 48
Views: 47881

Re: Upgrading the HotEnd: Prometheus vs. E3D vs. ???

Your arms popped off during a move? Yup... I was printing a new base side panel (http://www.thingiverse.com/thing:865931) and the shift was from one corner diagonally to the far corner, about 11" diagonally, and *POP!* Suddenly the hot end is flailing around on two delta arms. Are these the new ...
by The Rigger
Fri Feb 26, 2016 1:59 am
Forum: Mods and Upgrades
Topic: Upgrading the HotEnd: Prometheus vs. E3D vs. ???
Replies: 48
Views: 47881

Re: Upgrading the HotEnd: Prometheus vs. E3D vs. ???

Thanks to all for the replys. Lots of good information here. At this point, I'm so new to this that I think I don't know what I don't know. I *do* know, however, that I will more likely than not stick to a remote extruder/Bowden tube system, rather than a direct-drive extruder, so as to keep the ...
by The Rigger
Wed Feb 24, 2016 11:32 am
Forum: Mods and Upgrades
Topic: Upgrading the HotEnd: Prometheus vs. E3D vs. ???
Replies: 48
Views: 47881

Upgrading the HotEnd: Prometheus vs. E3D vs. ???

Planning for the future... The stock Rostock hot end is working fine so far, but I know it won't cook above 245°C, and frankly, it doesn't do so well (on my machine, anyway) shooting PLA, sooooo.....

Prometheus? E3D? Any other zoot-couture hot ends I might wish to investigate?

Discuss.
by The Rigger
Wed Feb 24, 2016 12:08 am
Forum: General Tips 'N Tricks
Topic: Heat up your bed 21.5% faster for pennies.
Replies: 7
Views: 7833

Re: Heat up your bed 21.5% faster for pennies.

If you're running a MAX or MAX v2, there's a thread over in the RM2 section of the extruder-specific forums you might wish to read... http://forum.seemecnc.com/viewtopic.php?f=77&t=9872&p=86278#p86278 I ran the auto-tune drill on my new Max v2's bed and updated the PID profiles in the EEPROM ...

Go to advanced search