Fudged Up!
Fudged Up!
After about or year or so of printing , I decided to give it a nice overhaul on cleaning , came out nice looks new again , I remove the glass for some deep cleaning and when calibrating the bed levelness , I cant find the configuration.h after searching and running search its doesnt exist anymore.
So my problem is I need to adjust the printer_radius little bit , But now I have original repetier.ino and configuration.h files/script. So I am trying to save the time in re-doing all of it as I have no problems other the the center being off concave a little.
Is the a simple way for me to do this or do I bite the bullet and redo it all , and make sure to name the file, Dont Delete Idiot!
Thanks in advance.
So my problem is I need to adjust the printer_radius little bit , But now I have original repetier.ino and configuration.h files/script. So I am trying to save the time in re-doing all of it as I have no problems other the the center being off concave a little.
Is the a simple way for me to do this or do I bite the bullet and redo it all , and make sure to name the file, Dont Delete Idiot!
Thanks in advance.
Re: Fudged Up!
If you're using the .91 or greater firmware, that setting is available in the EEPROM table and you don't need to recompile to change it. If you don't have .91 or greater installed, then you probably should. 
g.

g.
Delta Power!
Defeat the Cartesian Agenda!
http://www.f15sim.com - 80-0007, The only one of its kind.
http://geneb.simpits.org - Technical and Simulator Projects
Defeat the Cartesian Agenda!
http://www.f15sim.com - 80-0007, The only one of its kind.
http://geneb.simpits.org - Technical and Simulator Projects
Re: Fudged Up!
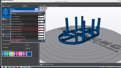
Adjust the EEPROM values from MatterControl (edit: What Gene said)
1. Get MatterControl through our download page http://seemecnc.com/pages/downloads
2. After installing MatterControl, setup your printer
3. Choose the COM port & make sure the baud settings are 250,000
4. Make sure the printer is selected, plugged into your computer, and click CONNECT
5. Once connected, click 'advanced controls' (see below)
6. Select configuration then EEProm settings
7. scroll down to horizontal radius and enter a new value & click save to eeprom
8. home the printer and run the calibration scripts again to check results.
Usually it takes a couple of trys to get it right.
1. Get MatterControl through our download page http://seemecnc.com/pages/downloads
2. After installing MatterControl, setup your printer
3. Choose the COM port & make sure the baud settings are 250,000
4. Make sure the printer is selected, plugged into your computer, and click CONNECT
5. Once connected, click 'advanced controls' (see below)
6. Select configuration then EEProm settings
7. scroll down to horizontal radius and enter a new value & click save to eeprom
8. home the printer and run the calibration scripts again to check results.
Usually it takes a couple of trys to get it right.
~PartDaddy
SeeMeCNC Owner & Founder
Blackpoint Engineering is SeeMeCNC
Since 1996
SeeMeCNC Owner & Founder
Blackpoint Engineering is SeeMeCNC
Since 1996
Re: Fudged Up!
Looks like somebody is making a clock..... but the question is will they print the planetary gears or opt for the easy way out?
-
- ULTIMATE 3D JEDI
- Posts: 1407
- Joined: Sun May 11, 2014 6:18 pm
Re: Fudged Up!
I'm going the easy way first,, Clear pla for the mechanicals, red abs for the frame.KAS wrote:Looks like somebody is making a clock..... but the question is will they print the planetary gears or opt for the easy way out?
R-Max V2
Eris
Folger Tech FT-5 R2
Eris
Folger Tech FT-5 R2
Re: Fudged Up!
I did the same, well I printed everything one color the easy way. I'm going back to reprint certain parts for accent and tryout the harder gear set.
I still have to source the metal parts and build it.
I still have to source the metal parts and build it.
Re: Fudged Up!
Sorry Prozac, didn't mean to hi-jack your post (hehe)
I'm taking the easy way out first. Then the mechanical engineer in me will print the planetary gear set once everything runs smooth. The MAX behind my desk was buzzing through these files in December while I was working on Eris molds. Sorry, I don't have the hands on it in this photo. I used steel pins lying around the shop for axles. Right now, it runs 30 seconds and hangs because of some first layer squishing on a few gears. We've been super busy at the shop, so it's been an on-off project with my son in the evenings.
I'm taking the easy way out first. Then the mechanical engineer in me will print the planetary gear set once everything runs smooth. The MAX behind my desk was buzzing through these files in December while I was working on Eris molds. Sorry, I don't have the hands on it in this photo. I used steel pins lying around the shop for axles. Right now, it runs 30 seconds and hangs because of some first layer squishing on a few gears. We've been super busy at the shop, so it's been an on-off project with my son in the evenings.
~PartDaddy
SeeMeCNC Owner & Founder
Blackpoint Engineering is SeeMeCNC
Since 1996
SeeMeCNC Owner & Founder
Blackpoint Engineering is SeeMeCNC
Since 1996
-
- Printmaster!
- Posts: 276
- Joined: Thu Dec 11, 2014 12:50 am
Re: Fudged Up!
wow..Solidworks2015 in screenshots 

Re: Fudged Up!
Khalid, it gets better. When starting up SolidWorks 2015, you can see the Orion show up as one of the splash screen images. 
g.

g.
Delta Power!
Defeat the Cartesian Agenda!
http://www.f15sim.com - 80-0007, The only one of its kind.
http://geneb.simpits.org - Technical and Simulator Projects
Defeat the Cartesian Agenda!
http://www.f15sim.com - 80-0007, The only one of its kind.
http://geneb.simpits.org - Technical and Simulator Projects
Re: Fudged Up!
When you pay for software they give you the latest versionKhalid Khattak wrote:wow..Solidworks2015 in screenshots

Re: Fudged Up!
What witchcraft is this?!JFettig wrote:When you pay for software they give you the latest version
g.
Delta Power!
Defeat the Cartesian Agenda!
http://www.f15sim.com - 80-0007, The only one of its kind.
http://geneb.simpits.org - Technical and Simulator Projects
Defeat the Cartesian Agenda!
http://www.f15sim.com - 80-0007, The only one of its kind.
http://geneb.simpits.org - Technical and Simulator Projects