Aluminum and carbon fiber E3d V6 mount. RELEASED!
Re: Aluminum and carbon fiber E3d V6 mount.
As someone who was wandering around the hardware and art stores today trying to find a way to mount my e3d, I gotta say, can I be a beta tester!?
Pretty please! I pretty much print non stop every day.
*not actually a robot
Re: Aluminum and carbon fiber E3d V6 mount.
Was it my mount? There was an issue with E3D v6 hot ends not being held properly because they changed the groove mounting profile slightly. It allowed the hot end to be pushed around slightly, especially if it ran into some filament.travelphotog wrote:So I got a bit bored and decided to solve an issue I was having on my printer. I do a large amount of really long prints (36-52+ hours each) and I have had to replace my E3d V6 mount twice now due to it getting a TINY amount of wobble over time. It is a great designed mount, but wears out after too many large prints for my taste due to be made from plastic.
Questions? Ask in a thread - PMs are off.
AI Calibration | Dimensional Accuracy Calibration | Hand-Tune your PID | OctoPi + Touchscreen setup | My E3D hot end mount, Z probe, fan ducts, LED ring mount, filament spool holder, etc.
AI Calibration | Dimensional Accuracy Calibration | Hand-Tune your PID | OctoPi + Touchscreen setup | My E3D hot end mount, Z probe, fan ducts, LED ring mount, filament spool holder, etc.
-
travelphotog
- Printmaster!
- Posts: 398
- Joined: Tue Jul 15, 2014 12:30 pm
- Location: Huntsville, Alabama (Marshall Space Flight Center)
- Contact:
Re: Aluminum and carbon fiber E3d V6 mount.
626Pilot wrote:Was it my mount? There was an issue with E3D v6 hot ends not being held properly because they changed the groove mounting profile slightly. It allowed the hot end to be pushed around slightly, especially if it ran into some filament.travelphotog wrote:So I got a bit bored and decided to solve an issue I was having on my printer. I do a large amount of really long prints (36-52+ hours each) and I have had to replace my E3d V6 mount twice now due to it getting a TINY amount of wobble over time. It is a great designed mount, but wears out after too many large prints for my taste due to be made from plastic.
No it was not that design and I really think the design was fine overall on the mount I was using. I really think it was more of an issue I had with my printer where I was doing a few really long 50+ hour printers and I was SLIGHTLY out of calibration and the infill was not as smooth as it could have been due to that on the far outer edges of the large prints I was doing. Over time this just wore out the holding ring of the mount I was using and allowed it to have the tiniest bit of movement. But when it would then hit a rough spot in the infill it would cant a bit to one side until it again got knocked straight or canted over another way. This caused a "shift" in the printing layers. I pulled my hair out (what little I have left) trying to find out what was the cause. I looked at the belts, the cheap skates and even almost removed my dampeners trying to find the issue. Then one time while watching a print I saw the head shift. When it cooled off and I felt of it I could feel the slightest bit of play and knew i had found the issue. It might be as you say and the mount I was using was of the "old" style and would move like you speak about, the move it moved the more it "wore" the mount and the worse the issue became.
I could have just replaced my printed mount every few months or as needed without issue. But I figured why not mill one out on the CNC and then anodize it while I was at it since I have the means to do so. I really never expected this much interest in the mount to be honest. It was really just a side project for myself and I honestly wanted the carbon fiber spacers because I love how they look. If I did not have the mill or did not have the means to anodize on site, I would have just kept replacing the plastic mount as needed and kept right on going.
Right away there was a large interest to have it work with the YellowJacket from a number of folks. I was contacted by the maker of the YellowJacket and now we are working to make the two items compatible, yet able to work separately if desired. We have done a major redesign of the mount to reach this goal and I shold be sending the new mount up to them for testing this weekend.
http://713maker.com/ Custom aluminum and carbon fiber hot end mounts for the Rostock Max and Orion.
-
travelphotog
- Printmaster!
- Posts: 398
- Joined: Tue Jul 15, 2014 12:30 pm
- Location: Huntsville, Alabama (Marshall Space Flight Center)
- Contact:
Re: Aluminum and carbon fiber E3d V6 mount.
PM sentbot wrote:As someone who was wandering around the hardware and art stores today trying to find a way to mount my e3d, I gotta say, can I be a beta tester!?![]()
Pretty please! I pretty much print non stop every day.
http://713maker.com/ Custom aluminum and carbon fiber hot end mounts for the Rostock Max and Orion.
-
travelphotog
- Printmaster!
- Posts: 398
- Joined: Tue Jul 15, 2014 12:30 pm
- Location: Huntsville, Alabama (Marshall Space Flight Center)
- Contact:
Re: Aluminum and carbon fiber E3d V6 mount.
OK so I spoke with the E3d guys and they have used two alloys in making these heat-sinks.. One of them will not anodize well if at all. The other one will do just fine. The fun part is that they still have both types and they have no way to tell them apart.. They also sort of said they could not promise me which one I would get so it is sort of a roll of the dice each time I order one to try and anodize. They were very helpful and responded quickly to all my questions, but the answers were not the ones i had hoped for. I will order up two of them and give it a try. But if one or both of them comes up as the bad alloy, I doubt I will mess with it unless I can find a way to insure i get the good alloy heat-sinks moving forward. If I get the right alloy there is really little reason I could not anodize the heat-sinks and the heater blocks if I wanted too. This should hold true for all the E3D hotends including the Volcano, Chimera and the Cyclops.Jimustanguitar wrote:What would anodization do to heat dissipation of the aluminum? I very much like the idea, but wouldn't want to negatively affect the functionality. Perhaps there's a coating that could improve it! What does copper plating do to an aluminum heatsink?
If it works, I want a blue one!
I should have the parts to test in a few weeks and we shall see how it goes from there. Wish me luck! I will either have a nice pretty new colorful heat-sink or a brown ugly eyesore paper weight. May the anodizing gods be kind!
http://713maker.com/ Custom aluminum and carbon fiber hot end mounts for the Rostock Max and Orion.
-
travelphotog
- Printmaster!
- Posts: 398
- Joined: Tue Jul 15, 2014 12:30 pm
- Location: Huntsville, Alabama (Marshall Space Flight Center)
- Contact:
Re: Aluminum and carbon fiber E3d V6 mount.
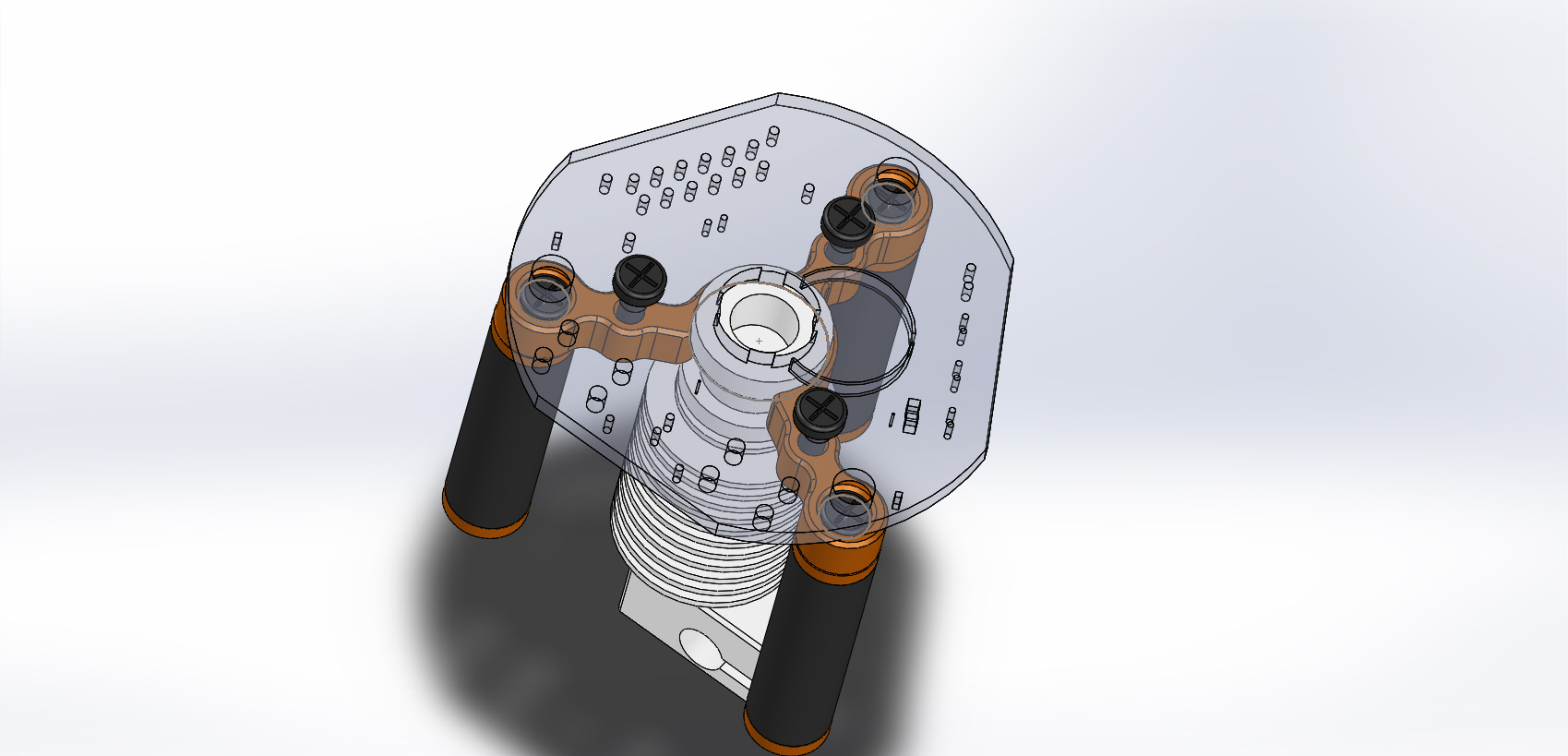
So a fast update on the mounts. I have been working with Jimustanguitar and Jassper to get the mount to work seamlessly with a YellowJacket board as requested by many folks. To this end I have done a major redesign on the mount for the YJ system. This is a sneak peek render to show the concept we are working on. I should have a test unit sent out to the guys at the Makerhive this weekend to test out. I will still have the original style mounts for those who do not have or wish to use the YellowJacket boards. But we are focused on a mount that works with the YJ and reduces the total part count over the original mount for the YJ. This is still a work in progress and subject to tweaks but this is the direction we are moving in now for the YJ mounts. (EDIT- the three inner screws are M3 Nylon to work around the contact issue mentioned above in the thread. all other screws are M3 18/8 stainless still)
http://713maker.com/ Custom aluminum and carbon fiber hot end mounts for the Rostock Max and Orion.
Re: Aluminum and carbon fiber E3d V6 mount.
That's a nice looking mount you've done there. Congrats!
I may have to get an E3D as an excuse to get the mount.
g.
I may have to get an E3D as an excuse to get the mount.
g.
Delta Power!
Defeat the Cartesian Agenda!
http://www.f15sim.com - 80-0007, The only one of its kind.
http://geneb.simpits.org - Technical and Simulator Projects
Defeat the Cartesian Agenda!
http://www.f15sim.com - 80-0007, The only one of its kind.
http://geneb.simpits.org - Technical and Simulator Projects
-
Khalid Khattak
- Printmaster!
- Posts: 276
- Joined: Thu Dec 11, 2014 12:50 am
Re: Aluminum and carbon fiber E3d V6 mount.
Nice work..but...(no pun intended at all) why are you making thing so complicated... a 2mm Aluminum plate is enough to be a complete effector...see my DELTA-1 build thread... KISS should be there.... 
-
travelphotog
- Printmaster!
- Posts: 398
- Joined: Tue Jul 15, 2014 12:30 pm
- Location: Huntsville, Alabama (Marshall Space Flight Center)
- Contact:
Re: Aluminum and carbon fiber E3d V6 mount.
Khalid Khattak wrote:Nice work..but...(no pun intended at all) why are you making thing so complicated... a 2mm Aluminum plate is enough to be a complete effector...see my DELTA-1 build thread... KISS should be there....
I did not set out to replace the effector plate on my printer as I am happy right now with the stock effector. I wanted something that would remove the long bolts, allow carbon fiber tubes to be used instead of printed spacers or aluminum ones and I wanted something to hold my print head more rigidly then the mounts I was finding to print. If I choose to replace the effector at some point I will look into a simpler design. But right now I am looking for a mount that can bolt onto the stock effector plate and allows the use of the YJ board as many have requested. If I made a whole new effector it would both cost more over all to the end users and also require them to make major changes to their printers. The current mount only swaps out 3 screws overall from the stock printer. Cool build thread by the way!
http://713maker.com/ Custom aluminum and carbon fiber hot end mounts for the Rostock Max and Orion.
-
travelphotog
- Printmaster!
- Posts: 398
- Joined: Tue Jul 15, 2014 12:30 pm
- Location: Huntsville, Alabama (Marshall Space Flight Center)
- Contact:
Re: Aluminum and carbon fiber E3d V6 mount.
Thanks!geneb wrote:That's a nice looking mount you've done there. Congrats!
I may have to get an E3D as an excuse to get the mount.
g.
I will be doing one for the stock SEEMECNC head shortly also.. I MIGHT look into a few others heads that I think would work well with it. I have had my eye on the Tri Hotend and might pick one up later this year. If I do I will be making a mount for it also, though it would not be YJ compatible I think.
http://713maker.com/ Custom aluminum and carbon fiber hot end mounts for the Rostock Max and Orion.
Re: Aluminum and carbon fiber E3d V6 mount.
You might want to spin one for a standard J-Head groove mount. The Hotends.com J-Head is THE best hot end if you're doing nothing but PLA. I get amazing results from the .4 I have and I've got a .25 sitting on the shelf waiting to be installed. (for printing gauge needles)
g.
g.
Delta Power!
Defeat the Cartesian Agenda!
http://www.f15sim.com - 80-0007, The only one of its kind.
http://geneb.simpits.org - Technical and Simulator Projects
Defeat the Cartesian Agenda!
http://www.f15sim.com - 80-0007, The only one of its kind.
http://geneb.simpits.org - Technical and Simulator Projects
- Jimustanguitar
- ULTIMATE 3D JEDI
- Posts: 2608
- Joined: Sun Mar 31, 2013 1:35 am
- Location: Notre Dame area
- Contact:
Re: Aluminum and carbon fiber E3d V6 mount.
Is there a difference between the JHead and E3D groove mount? I thought the only 2 varieties out there were every grooved hot-end on earth and the threaded SeeMeCNC variety.
-
travelphotog
- Printmaster!
- Posts: 398
- Joined: Tue Jul 15, 2014 12:30 pm
- Location: Huntsville, Alabama (Marshall Space Flight Center)
- Contact:
Re: Aluminum and carbon fiber E3d V6 mount.
I will either pick one up for testing or find a CAD model or tech drawing and see about getting it worked up.geneb wrote:You might want to spin one for a standard J-Head groove mount. The Hotends.com J-Head is THE best hot end if you're doing nothing but PLA. I get amazing results from the .4 I have and I've got a .25 sitting on the shelf waiting to be installed. (for printing gauge needles)
g.
http://713maker.com/ Custom aluminum and carbon fiber hot end mounts for the Rostock Max and Orion.
Re: Aluminum and carbon fiber E3d V6 mount.
E3D actually changed their mounting profile between versions 5 and 6. I had to redesign my mount for it. I don't know what the story is.Jimustanguitar wrote:Is there a difference between the JHead and E3D groove mount? I thought the only 2 varieties out there were every grooved hot-end on earth and the threaded SeeMeCNC variety.
Questions? Ask in a thread - PMs are off.
AI Calibration | Dimensional Accuracy Calibration | Hand-Tune your PID | OctoPi + Touchscreen setup | My E3D hot end mount, Z probe, fan ducts, LED ring mount, filament spool holder, etc.
AI Calibration | Dimensional Accuracy Calibration | Hand-Tune your PID | OctoPi + Touchscreen setup | My E3D hot end mount, Z probe, fan ducts, LED ring mount, filament spool holder, etc.
-
travelphotog
- Printmaster!
- Posts: 398
- Joined: Tue Jul 15, 2014 12:30 pm
- Location: Huntsville, Alabama (Marshall Space Flight Center)
- Contact:
Re: Aluminum and carbon fiber E3d V6 mount.
It has been a busy 3 days around here. The day job kept calling me away from the mill this week and the weekly flight out of town takes off at 6am Friday so I am still a bit behind. But some good progress was made and a few test mounts will go out this weekend. Already the mill is set up to finish the last few mounts and get them mailed out shortly. I will try to work in CAD this weekend in my downtime to see if I can knock out a Stock hotend mount like the new Gen 2 E3d we did a few days ago.
Some days it feel like I hardly get anything done at all, but then nights like tonight happen and I feel like I've moved forward a bit after all. I think the tooling issues are behind me at last and the mill is playing nice over all. I can say for sure that I have my eye on a much better mill and I am really looking forward to picking it up in a few weeks. These cycle times are crazy! Hope everyone has a good weekend and I am really excited to at last be sending out a few mounts to the guys at the Makerhive.
Some days it feel like I hardly get anything done at all, but then nights like tonight happen and I feel like I've moved forward a bit after all. I think the tooling issues are behind me at last and the mill is playing nice over all. I can say for sure that I have my eye on a much better mill and I am really looking forward to picking it up in a few weeks. These cycle times are crazy! Hope everyone has a good weekend and I am really excited to at last be sending out a few mounts to the guys at the Makerhive.
http://713maker.com/ Custom aluminum and carbon fiber hot end mounts for the Rostock Max and Orion.
Re: Aluminum and carbon fiber E3d V6 mount.
WOW....those parts look amazing!! I'm starting to think I need to get myself a mill...
I'm not an alcoholic...I'm Australian!
Re: Aluminum and carbon fiber E3d V6 mount.
What is your depth-per-pass when cutting those mounts out?
Excellent work!
g.
Excellent work!
g.
Delta Power!
Defeat the Cartesian Agenda!
http://www.f15sim.com - 80-0007, The only one of its kind.
http://geneb.simpits.org - Technical and Simulator Projects
Defeat the Cartesian Agenda!
http://www.f15sim.com - 80-0007, The only one of its kind.
http://geneb.simpits.org - Technical and Simulator Projects
- Jimustanguitar
- ULTIMATE 3D JEDI
- Posts: 2608
- Joined: Sun Mar 31, 2013 1:35 am
- Location: Notre Dame area
- Contact:
Re: Aluminum and carbon fiber E3d V6 mount.
Matthew's been schooling me on his design and build process, and he said that he mills the aluminum 75mm/min at .11mm depth per pass. It takes a long time, but it's pretty darn good for a ShapeOko designed for PCB milling. Maybe he'll chime in and share his expertise.geneb wrote:What is your depth-per-pass when cutting those mounts out?
Re: Aluminum and carbon fiber E3d V6 mount.
That's what I suspected. Even with my 4x8 ShopBot, I only take .015" passes. I think my feed rate is around .7in/sec. or so, but I'd have to check. That's sad considering I can tear through 3/4" plywood at 12in/sec. 
g.
g.
Delta Power!
Defeat the Cartesian Agenda!
http://www.f15sim.com - 80-0007, The only one of its kind.
http://geneb.simpits.org - Technical and Simulator Projects
Defeat the Cartesian Agenda!
http://www.f15sim.com - 80-0007, The only one of its kind.
http://geneb.simpits.org - Technical and Simulator Projects
-
Khalid Khattak
- Printmaster!
- Posts: 276
- Joined: Thu Dec 11, 2014 12:50 am
Re: Aluminum and carbon fiber E3d V6 mount.
Thats called Presentation...a professional work 
Re: Aluminum and carbon fiber E3d V6 mount.
Have you thought about offering a kit without the risers? I like to mount my E3D under the effector. You lose a little print height, but it makes it a lot easier to watch what the nozzle is doing.
Questions? Ask in a thread - PMs are off.
AI Calibration | Dimensional Accuracy Calibration | Hand-Tune your PID | OctoPi + Touchscreen setup | My E3D hot end mount, Z probe, fan ducts, LED ring mount, filament spool holder, etc.
AI Calibration | Dimensional Accuracy Calibration | Hand-Tune your PID | OctoPi + Touchscreen setup | My E3D hot end mount, Z probe, fan ducts, LED ring mount, filament spool holder, etc.
-
travelphotog
- Printmaster!
- Posts: 398
- Joined: Tue Jul 15, 2014 12:30 pm
- Location: Huntsville, Alabama (Marshall Space Flight Center)
- Contact:
Re: Aluminum and carbon fiber E3d V6 mount.
626Pilot wrote:Have you thought about offering a kit without the risers? I like to mount my E3D under the effector. You lose a little print height, but it makes it a lot easier to watch what the nozzle is doing.
I have not looked at the yet but I can try exploring it a bit and see how it would look. Should be pretty simple to do over all I think.
http://713maker.com/ Custom aluminum and carbon fiber hot end mounts for the Rostock Max and Orion.
-
travelphotog
- Printmaster!
- Posts: 398
- Joined: Tue Jul 15, 2014 12:30 pm
- Location: Huntsville, Alabama (Marshall Space Flight Center)
- Contact:
Re: Aluminum and carbon fiber E3d V6 mount.
OK a few guys have been asking about the milling process of the mounts. I have thhe info with me for the newest stle mount. It is a total of 7 operations with 3 total endmills being used for those.
First is a facing run to reduce the stock from 1/4" (6.35mm) down to the needed 6mm for the E3d mount.
This is run with a 3mm endmill at 125mm/m and taakes 13 minutes. Second is a pocket operation that mills the pocket for the heatsink to slip down into. This is cut 2.5mm deep at .1mm at a feedrate of 125mm/m with a 3mm 3 flute endmill from destiny tools for aluminum milling. 3 finishing passes are run at .05 each with final one running at 65mm/m. This all takes roughly 15mms to finish up.
Then the screw holes are milled with a 1.58mm (1/16th) 2 flute endmill at are run at about 55mm/m with a sprial of .1mm down pass. For all 6 holes this take 26minutes to finish up.
then the screw hole recess are done witht he 3mm destiny Viper tool. it runs at 75mm/m with a .1mm cut. again 3 finishing passes at .05mm with fial run at 50mm/m. total run time is 4m for all 3 holes together.
Then the screw holes are Chamfered with a 3mm 45 degree 4 flute chamfer mill at 65mm/m with 3 finishing passe at .05mm with final run at 45mm/m for total runtime of 6 minutes.
Then the monster of them all. The main mody ios cutout with a 3mm destiny Viper bit at 125mm/m at .1mm per pass. The mount is 6mm thick so.. This operation alone take about 23 HOURS per mount. It finishes up with 3 finishing passes at .05mm with final pass running at 50mm/m.
The final operation is the main chamfering run which uses the 3mm 45 degree chamfer bit running at 75mm/m with 3 finishing passes at .05mm each with finioal running at 45mm/m to get a nice finish.
All of the above times are based on the setup sheet from HSMexpress I have on the laptop while I am out of town shooting. As such they might be slightly off timewise but not more than 10% I would guess.
once removed the mount is then placced in a vibratory tumbler with "green triangles" and run fore about 1-1.5 Hrs with water and simple green. Then they mmove to corn cob media and run for about an hour or so. The final step is to run them for 1.5 hours with walnut shells of a med-fine size.
So a single mount from start to finsih for milling and prep for anodize runs about 26-27 HRS total. Anodize takes about an hour to 2 hours overall. Of course the finishing can be done in batches and I try to do so as much as I can.
All this is done on a NOT so stock Shapeoko 2 run by a TinyG and interfaced with Chilipeppr.
I know there are guys out there with mills that can run this whole thing in about an hour, but the shapeoko just can not do that. I have a new mill in my sights with ball screws and a nice 2HP spindle. The number of milling project I have has grown at a rate I never dreamed and I need the new mill to speed things up annd have both running at once if needed to keep up with personal and side projects. It also is worth noting that I am a sports photographer by trade and I had never touched a mill or CAD/CAM software before July 2014. I have learn a good deal but I have TONS left to learn but I enjoy every second of it along the way.
First is a facing run to reduce the stock from 1/4" (6.35mm) down to the needed 6mm for the E3d mount.
This is run with a 3mm endmill at 125mm/m and taakes 13 minutes. Second is a pocket operation that mills the pocket for the heatsink to slip down into. This is cut 2.5mm deep at .1mm at a feedrate of 125mm/m with a 3mm 3 flute endmill from destiny tools for aluminum milling. 3 finishing passes are run at .05 each with final one running at 65mm/m. This all takes roughly 15mms to finish up.
Then the screw holes are milled with a 1.58mm (1/16th) 2 flute endmill at are run at about 55mm/m with a sprial of .1mm down pass. For all 6 holes this take 26minutes to finish up.
then the screw hole recess are done witht he 3mm destiny Viper tool. it runs at 75mm/m with a .1mm cut. again 3 finishing passes at .05mm with fial run at 50mm/m. total run time is 4m for all 3 holes together.
Then the screw holes are Chamfered with a 3mm 45 degree 4 flute chamfer mill at 65mm/m with 3 finishing passe at .05mm with final run at 45mm/m for total runtime of 6 minutes.
Then the monster of them all. The main mody ios cutout with a 3mm destiny Viper bit at 125mm/m at .1mm per pass. The mount is 6mm thick so.. This operation alone take about 23 HOURS per mount. It finishes up with 3 finishing passes at .05mm with final pass running at 50mm/m.
The final operation is the main chamfering run which uses the 3mm 45 degree chamfer bit running at 75mm/m with 3 finishing passes at .05mm each with finioal running at 45mm/m to get a nice finish.
All of the above times are based on the setup sheet from HSMexpress I have on the laptop while I am out of town shooting. As such they might be slightly off timewise but not more than 10% I would guess.
once removed the mount is then placced in a vibratory tumbler with "green triangles" and run fore about 1-1.5 Hrs with water and simple green. Then they mmove to corn cob media and run for about an hour or so. The final step is to run them for 1.5 hours with walnut shells of a med-fine size.
So a single mount from start to finsih for milling and prep for anodize runs about 26-27 HRS total. Anodize takes about an hour to 2 hours overall. Of course the finishing can be done in batches and I try to do so as much as I can.
All this is done on a NOT so stock Shapeoko 2 run by a TinyG and interfaced with Chilipeppr.
I know there are guys out there with mills that can run this whole thing in about an hour, but the shapeoko just can not do that. I have a new mill in my sights with ball screws and a nice 2HP spindle. The number of milling project I have has grown at a rate I never dreamed and I need the new mill to speed things up annd have both running at once if needed to keep up with personal and side projects. It also is worth noting that I am a sports photographer by trade and I had never touched a mill or CAD/CAM software before July 2014. I have learn a good deal but I have TONS left to learn but I enjoy every second of it along the way.
http://713maker.com/ Custom aluminum and carbon fiber hot end mounts for the Rostock Max and Orion.
-
Polygonhell
- ULTIMATE 3D JEDI
- Posts: 2417
- Joined: Mon Mar 26, 2012 1:44 pm
- Location: Redmond WA
Re: Aluminum and carbon fiber E3d V6 mount.
FWIW machining aluminum with coolant is night and day over machining it dry, but probably not feasible on most routers.
Printer blog http://3dprinterhell.blogspot.com/
-
travelphotog
- Printmaster!
- Posts: 398
- Joined: Tue Jul 15, 2014 12:30 pm
- Location: Huntsville, Alabama (Marshall Space Flight Center)
- Contact:
Re: Aluminum and carbon fiber E3d V6 mount.
Polygonhell wrote:FWIW machining aluminum with coolant is night and day over machining it dry, but probably not feasible on most routers.
I have a FOG BUSTER ordered already for the new mill. Looking forward to it very much.
http://713maker.com/ Custom aluminum and carbon fiber hot end mounts for the Rostock Max and Orion.